济南天桥:交警携手城管创新“1415”工作机制 为工地交通安全“上保险”
2024-12-28 22:30:01
来源: 山东法制报 阅读量:
近日,济南市天桥区建筑工地源头管理迎来创新举措。12月27日,“1415”标准化工作机制观摩推进会在王炉北辛安置房项目召开,济南市天桥区交警、城管、住建等多部门及全区十余家建筑工地负责人齐聚一堂。

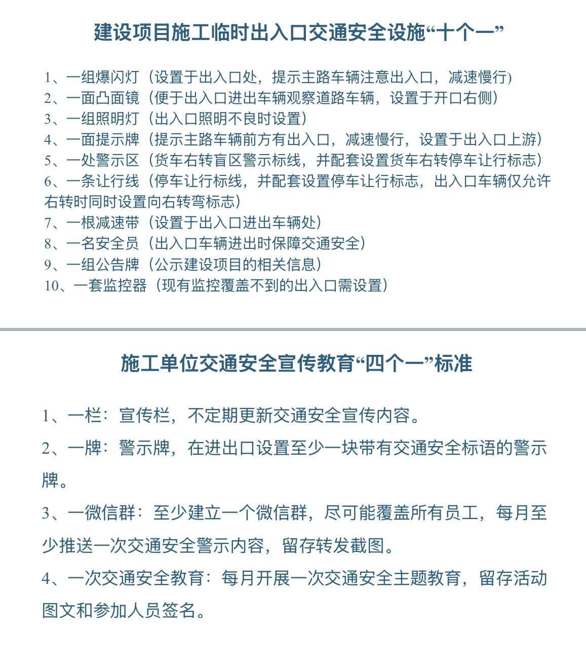
为筑牢建筑工地交通安全管理屏障,提升建筑工地源头管理标准化水平,济南市公安局交警支队天桥区大队与天桥区城管局携手合作,创新推出了建筑工地源头管理“1415”标准化工作机制,针对建筑工地源头管理,交警部门梳理了“建设项目施工临时出入口交通安全设施‘十个一’”和“施工单位交通安全宣传教育‘四个一’”14条标准,城管部门梳理了“六个百分百”“五不开工”“四不出门”15条标准,在辖区10处建筑工地先行先试,推动建筑工地规范化建设。



在此次观摩推进会上,首先播放了令人警醒的警示案例视频。天桥交警针对支队《建设项目施工临时建筑工地出入口交通安全设施“十个一”设置指南》和大队《施工单位交通安全宣传教育“四个一”标准》进行了解读;区城管局对建筑工地“六个百分百”“五不开工”“四不出门”的要求进行了强调;中国五冶集团济南天桥项目部负责人进行了经验介绍,员工代表做出了安全生产承诺。

随后,参会人员在该项目出入口进行了现场观摩,济南市公安局交警支队天桥区大队对爆闪灯、凸面镜、提示牌、减速带、让行线、宣传栏、警示牌等设置标准进行了介绍,城管局对工地围挡、地面覆盖、路面硬化、湿法作业、渣土车清洗密闭等设置标准进行了讲解。

下一步,建筑工地源头管理“1415”标准化工作机制将在天桥区全区推广,并作为新建工地开工建设审批的前置条件,对加强建筑工地标准化建设管理,消除隐患、提升秩序,预防和减少道路交通事故起到强基固本的促进作用。

(大众新闻·山东法制报记者 陈俊如 通讯员 张志扬)